Spin & Valley Entanglement in Graphene Cooper Pair Splitters
Motivation:
Graphene and 2D materials are highly attractive and novel platforms for quantum physics due to their exceptional electronic properties and the possibility to harness both, the materials' spin, and valley degrees of freedom to encode quantum information - allowing for device concepts that ex-tend beyond conventional spin-based quantum technologies.
In particular, Bernal-stacked bilayer graphene allows for realizing well controlled quantum devices capable of generating and manipulating entangled electrons. Entangled electron pairs, generated through Cooper pair splitting, are central to cutting-edge quantum technologies such as quantum computing, secure quantum communication, and fundamental tests of quantum mechanics.
Goal of this thesis:
The aim of this Master thesis is to experimentally study spin and valley entanglement in graphene-based Cooper pair splitters consisting of two quantum dots coupled via a superconducting contact. You will investigate how spin and valley entanglement properties emerge and depend on various parameters such as magnetic fields, gate voltages, temperature, and device geometry. Your research will contribute significantly to understanding fundamental quantum phenomena in two-dimensional materials and advancing graphene-based quantum technologies.
Your role:
You will become part of our young and motivated research group and actively engage in all stages of the research process, from device fabrication to experimental characterization. By completing this thesis, you will acquire comprehensive knowledge and hands-on experience in quantum device physics, low-temperature experimentation, and advanced nanofabrication techniques, preparing you ideally for future scientific and industrial careers in quantum technologies. You will deepen your understanding of 2D materials, mesoscopic transport, superconductivity and quantum physics.
Contact information:
For further information, please contact Luca Banszerus: luca.banszerus(at)univie.ac.at
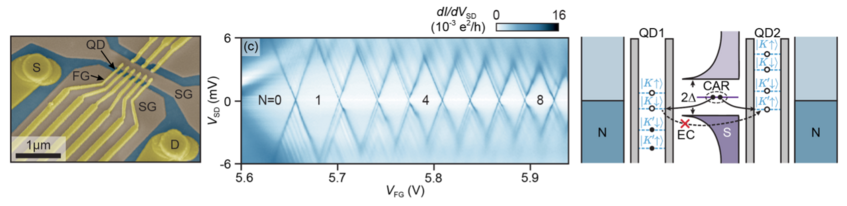
Figure 1: (a) Scanning electron microscopy image of a BLG quantum dot device. (b) Finite bias spectroscopy measurement revealing Coulomb blockade (c) Schematic illustration of crossed Andreev processes, leading to cooper pair splitting.